Prenesi PDF

Posebna ponudba meseca %    ~    KAT 4

EF-A-1300 A varnostna svetlobna zavesa     


Slika:
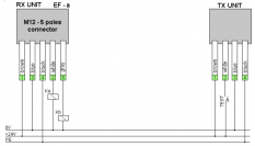
Shema:
Električna shema:
Lastnost Vrednost
Proizvajalec Grein
Namen zaščite Za prst
Performance level PL PLe (EN ISO 13849-1)
SIL SIL3 (EN IEC 61508)
Resolucija 14 mm
Odzivni čas 21 ms
Zaščitna višina 1334 mm
Višina letve 1396 mm
Razdalja delovanja 0,5 ... 6 m
Napajalna napetost U[V] 24 VDC ± 20%
Varnostni izhod 2x PNP; 0,5A max/vsak
Mehanska zaščita IP 65
Temperatura območje delovanja 0 °C do + 65 °C
Funkcije: Avtomatski restart
Priklop Tx: M12 4-pin; Rx: M12 5-pin
Dobava 1 teden po naročilu
Dodatno naročite Nosilec STVB, priključni konektor za oddajnik 4 polni in za sprejemnik 5 polni, varnostni modul REL011, testno palico za testiranje premera14mm

Za priklop: 

oddajnik 4R 12 0 02 PVC/F (X)

sprejemnik: 5R 12 0 02 PVC/F (X)

Za montažo:

STVB nosilec

Za izklop naprave:

REL011 modul

Za testiranje varnostne svetlobne zavese:

Testna palica 14mm

Navodila za varnostne svetlobne zavese

 

RX-sprejemnik,  TX-oddajnik,  Ka, Kb - priklop varnostnih izhodov